不能读取工具条配置

企业商业展

您在这里: 首页 参展商 参展须知

第三届《参展商手册》第三部分:展台设计与搭建 发布日期: 2020年07月08日

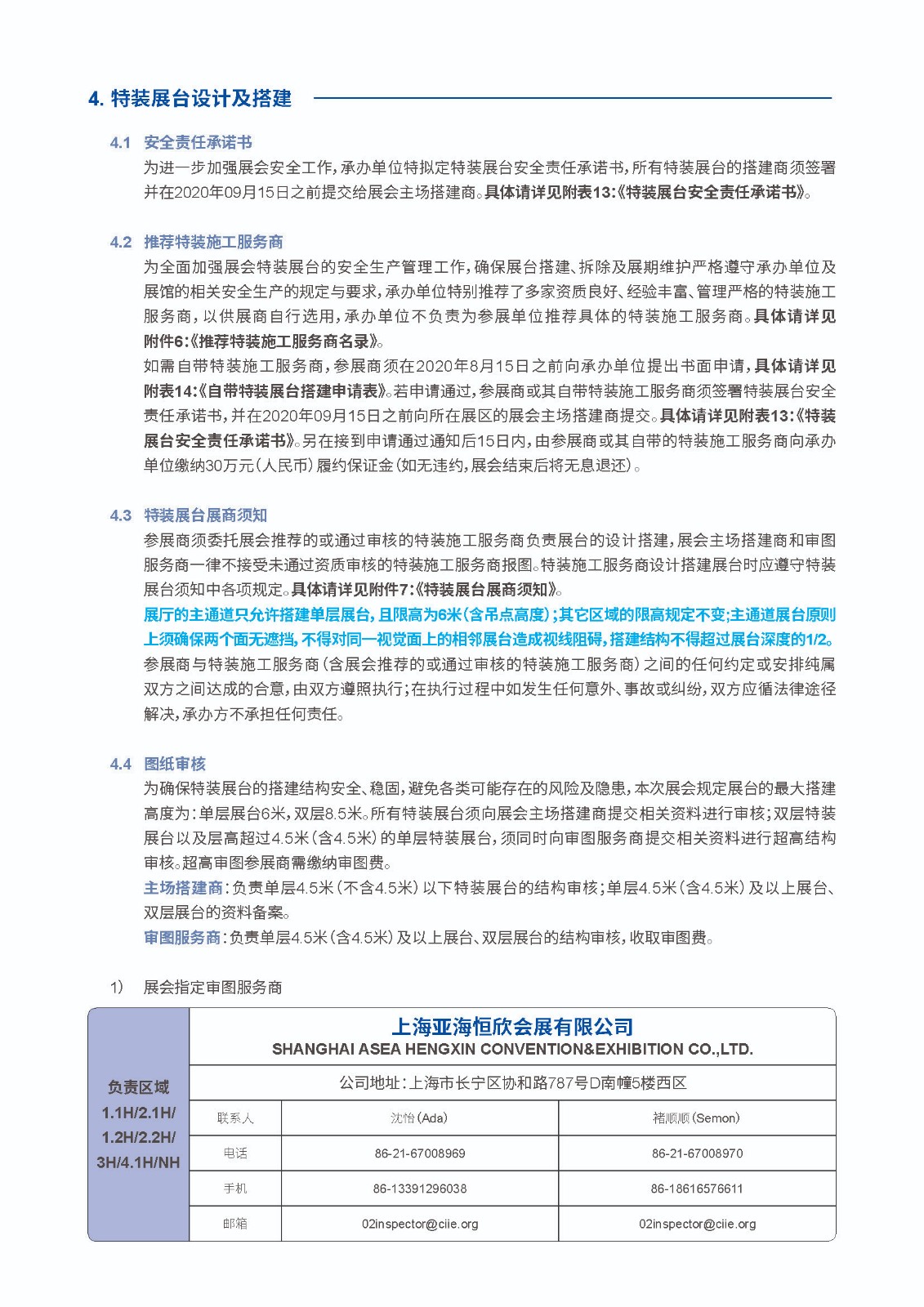
点击下载