不能读取工具条配置

新闻中心

您在这里: 首页 新闻中心 图表

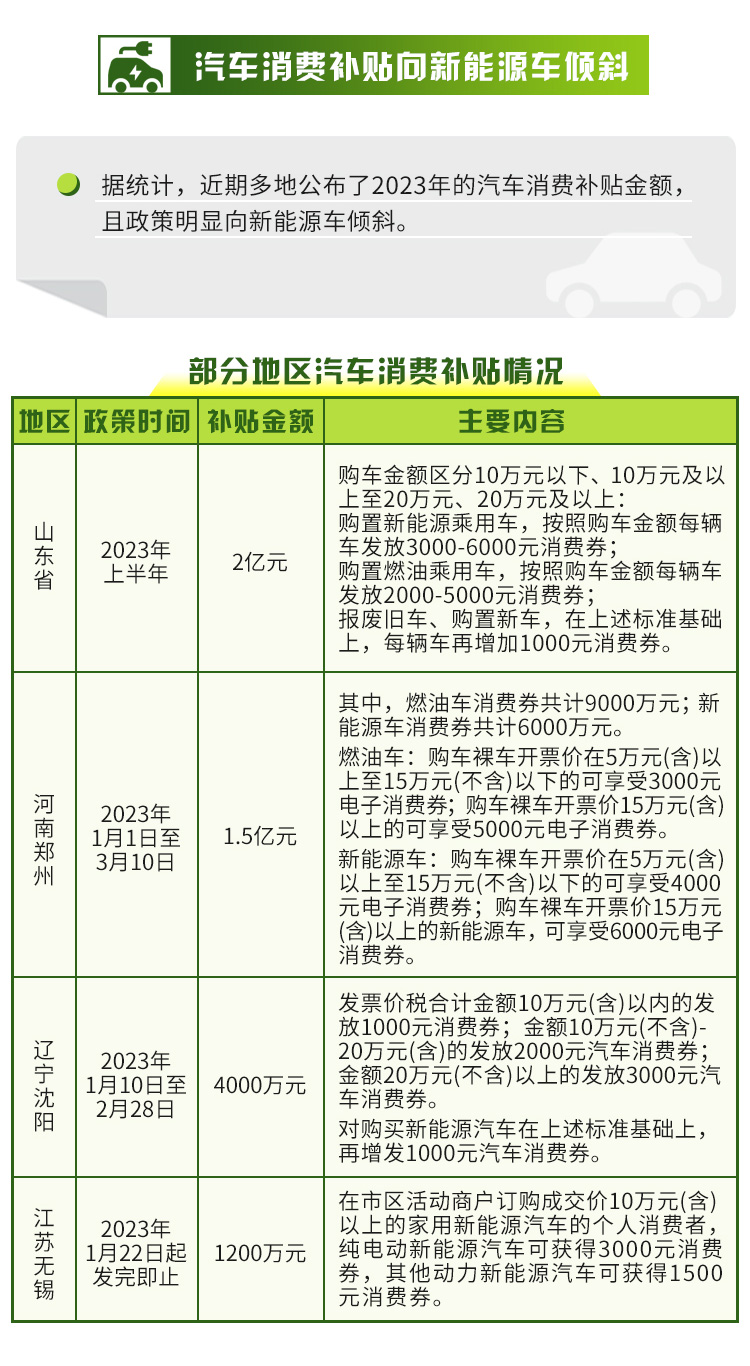
多地补贴新能源汽车 快看买一辆能省多少钱? 发布日期: 2023年02月17日    来源:中国新闻网

1.jpg

2.jpg

3.jpg