不能读取工具条配置

新闻中心

您在这里: 首页 新闻中心 图表

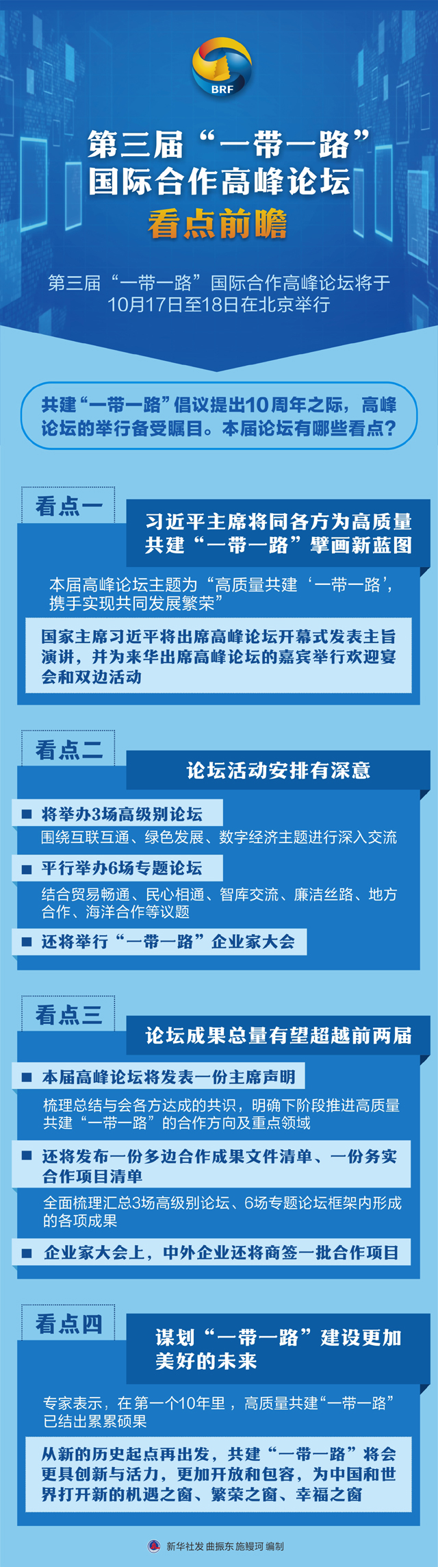
第三届“一带一路”国际合作高峰论坛看点前瞻 发布日期: 2023年10月16日    来源:新华社

图表.jpg