给力!广东再添“国字号”:番禺获批第二批国家文化出口基地 来源:2021年8月30日 广东商务      发布日期: 2021-09-14 17:16:32

      8月26日,商务部、中宣部会同文旅部、广电总局公布第二批国家文化出口基地名单,广州市番禺区等16个行政区(功能区)入选。番禺区成为本批次广东省唯一一个获批的行政区(功能区)。

图片

      此前,广州天河区获批第一批国家文化出口基地,广州市成为少数拥有两个国家文化出口基地的城市,充分体现了广州在文化进出口上的强劲实力。

广州番禺区

为何能获批国家文化出口基地?

又该如何更好更快地

推动文化产业“走出去”呢?


图片



图片

番禺区为本批广东省唯一入选的行政区


      为贯彻落实党中央、国务院决策部署,推动对外文化贸易高质量发展,2017年,商务部会同中央宣传部、文旅部、广电总局等部门启动了国家文化出口基地建设。2018年6月,首批13个国家文化出口基地公布。广州天河区获批第一批国家文化出口基地。在第一二批评定中,广州市成为少数拥有两个国家文化出口基地的城市,北京市(3个)、上海市(2个)、杭州市(2个)、西安市(2个),充分体现了广州在文化进出口上的强劲实力。

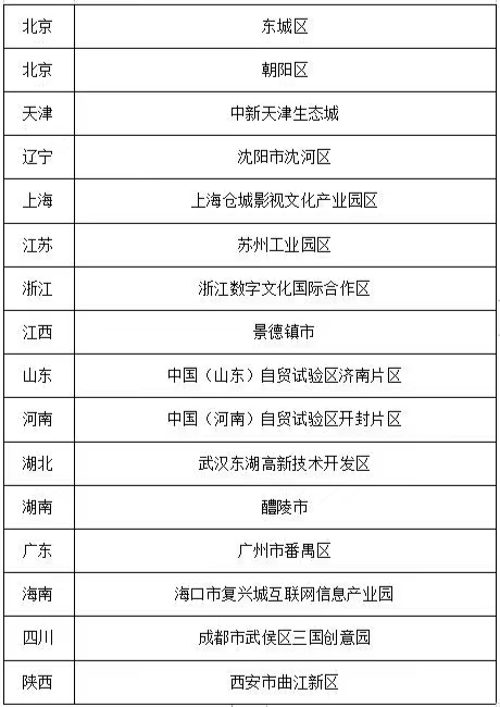
      此次共有16个行政区(功能区)入选第二批国家文化出口基地,分别是:

第二批国家文化出口基地公示名单

▼▼▼

图片

      国家文化出口基地建设的宗旨是创新文化贸易发展的体制机制和政策措施,发挥基地的集聚、引领和辐射作用,培育一批具有较强国际竞争力的文化企业,形成一批具有较强辐射力的国际文化交易平台,摸索一批适应文化贸易创新发展的模式和经验,带动文化贸易高质量发展,为提升中华文化软实力提供支撑。


图片

广州番禺区为何能?


      2021年3月,商务部、中宣部、文旅部、广电总局组织开展了第二批国家文化出口基地认定工作。番禺区委宣传部会同区发展和改革局、区统计局、区科工商信局、区文广旅体局、区市场监管局、区贸促委、番禺海关等部门,迅速启动第二批国家文化出口基地申报工作。在省、市有关部门指导下,区委宣传部收集整理了大量文化出口贸易数据和工作材料,高质量完成《番禺区国家文化出口基地申报材材料》上报,并于7月7日顺利通过网上答辩。 

图片

      获批国家文化出口基地,广州番禺为什么能?

      番禺区地处粤港澳大湾区地理中心,文化产业发展基础扎实,外向型经济效应突出,中西交融、古今相映,具有较强的文化贸易集聚、引领和辐射力。 

图片

      广州古称番禺,自秦代设县至今已有2200多年历史,是岭南文化重要发源地、广东音乐之乡、广东民间文化艺术之乡、著名侨乡,文化名人荟萃,文化活动丰富,以《赛龙夺锦》《雨打芭蕉》等岭南文化代表作品和粤菜佳肴为纽带,联结海外侨胞,加强文化交往与认同,切实增强文化自信,赓续民族文化。 

图片

      近年来,番禺全区文化及相关产业表现出较高的发展速度与发展质量,除去年受疫情影响外,“十三五”期间,全区文化及相关产业增加值占GDP比重逐年增长,分别为6.14%、8.22%、11.43%、12.25%。文化产业类别丰富,形成了以文化旅游、珠宝设计生产、灯光音响、动漫游艺、互联网新业态等为主的文化业态。拥有10家省市级文化产业示范园区。2019年企业自主知识产权拥有量近3500件。 

图片

      番禺区拥有亚洲最大的高铁站—广州南站,以及国家一类口岸——莲花山港,充分发挥番禺作为粤港澳大湾区重要交通枢纽、47分钟高铁通达香港优势,不断扩大文化对外贸易。 

图片

      在番禺区内国家文化出口重点企业带动下,2019年、2020年全区文化进出口额分别为40.6亿美元、26.94亿美元,文化出口产品和服务辐射全球150多个国家和地区,与“一带一路”沿线60多个国家开展业务往来。


图片

探索“文化+”特色发展


      文化出口,需要强劲产业支撑。当前,广州番禺已形成珠宝设计、灯光音响、游艺设备、网络直播等文化出口优势门类。2019年番禺区文化进出口额达到80亿美元。番禺区大力发展“文化+演艺”“文化+数字”“文化+设计”,打造世界一流灯光音响产业、游戏出海实力强区、珠宝首饰定制之都。

图片


      一是大力发展“文化+演艺”,打造世界一流灯光音响产业。

      番禺区是国内最早发展灯光音响行业的地区,拥有核心企业600多家,从业人员约12万人,集聚了浩洋灯光、锐丰音响、珠江灯光等专业舞台灯具龙头企业,浩洋灯光专业舞台灯具出口额行业排名第一,2019年、2020年分别达9374万美元、3643万美元。区内灯光音响企业以高质量、高科技、高水平的灯光创意表达,服务于北京奥运会、上海世博会、广州亚运会等重大活动。

图片


      二是大力发展“文化+数字”,打造游戏出海实力强区。

      经过30年坚实发展,番禺区以研发生产游艺设备为主,已占领全国60%、全球20%市场份额。拥有华立科技、宝辉科技等各类动漫游戏企业近千家,获文旅部审核通过的机型机种达3700多种。近年来,依托欢聚集团、虎牙科技等互联网龙头上市企业,着力培育发展数字文化新优势,虎牙信息的游戏直播平台市场占有量全国第一、世界第二,欢聚集团全球用户达3.5亿,海外业务遍布欧美、中东及亚太等地。

图片  图片


      三是大力发展“文化+设计”,打造珠宝首饰定制之都。

      番禺区是全国最大的珠宝首饰生产制造基地、全球著名珠宝品牌集聚地,产品占全球市场份额约三成,占港澳地区市场份额约七成。拥有广东省珠宝玉石交易中心和广州钻石交易中心两个省级珠宝专业交易平台,正积极申报国家级平台,集聚了谢瑞麟、柏丽德(APM)、周六福等众多珠宝品牌,打造了珠宝全链条供应链综合交易服务平台。

图片


图片

把更多具有岭南特色的优秀文化产品推向世界


      在创新举措方面,番禺区不断强化政策集成,出台文化产业发展三年行动计划、数字互动娱乐产业政策,成立战略性新兴产业基金,开展数字创意、动漫游戏、文化旅游、演艺设备、创意设计等七大行动,大力推动文化产业“走出去”。

      同时,番禺区不断深化全域布局。按照分工合理、重点突出、各具特色、相互融合的原则,布局“特色小镇+产业园区+大学城”南、中、北全域发展格局,促进文化产业合力成长。此外,番禺区不断优化营商环境。鼓励创新创造,开展粤港澳台大学生创新创业大赛等赛事活动,“以赛代评”培育一批文化成长型中小企业。建设“珠宝动漫知识产权快速维权中心”,有效保护动漫游戏产业知识产权。引进直播电商产业链条,为文化出口拓宽国际市场。

      番禺区委宣传部负责人表示,获批国家文化出口基地对于提升番禺区文化产业发展水平、培育文化出口竞争优势、激发文化企业活力将发挥重要作用。

      下一步,番禺区将继续坚持新发展理念,坚定不移扩大对外开放。大力推动对外文化贸易发展步伐,以重点企业、重点园区、重大项目建设为主体,健全扶持体系,创新贸易方式,加快推进文化产业国际化发展,推动数字经济做大做强、特色文化繁荣发展、传统行业再创辉煌,把更多具有中国和岭南特色的优秀文化产品推向世界。到2023年,番禺全区文化及相关产业增加值力争达到330亿元,实现年均6%左右的增长速度,占全区GDP的比重达到12.8%;全区文化出口企业数量增加至320家,文化出口达50亿美元,每年同比增加2%,文化引领支撑经济社会发展的作用更加明显。